2022年6月8日,温州瓯江海事处执法人员在西瓯码头水域对某轮现场监督检查时,发现该船生活污水直排管路阀处于半开半闭状态,而进入生活污水处理装置的阀处于关闭状态。执法人员凭借经验判断该船极有可能将生活污水未经处理直排入海。

不过该船轮机长闪烁其词,坚称本船生活污水均流至储存柜,不承认违规排放。执法人员随即使用示踪剂进行冲水试验,不久后,船尾的水面出现了红色液体。
在事实面前,该船轮机长承认了排污直通阀并未有效关闭,直接排放生活污水入海的违法事实,存在船舶不按照规定向海洋排放污染物的违法行为。执法人员由此对其开具涉嫌海事违法行为调查通知单,并责令其立即改正违法行为。
案例分析
上述案件中船舶不按照规定向海洋排放污染物的行为分别违反了
1.《中华人民共和国海洋环境保护法》
第六十二条 第一款
在中华人民共和国管辖海域,任何船舶及相关作业不得违反本法规定向海洋排放污染物、废弃物和压载水、船舶垃圾及其他有害物质。
2.《防治船舶污染海洋环境管理条例》
第十五条 第一款
船舶在中华人民共和国管辖海域向海洋排放的船舶垃圾、生活污水、含油污水、含有毒有害物质污水、废气等污染物以及压载水,应当符合法律、行政法规、中华人民共和国缔结或者参加的国际条约以及相关标准的要求。
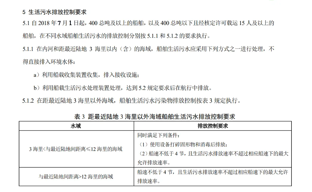
3.《船舶水污染物排放控制标准》(GB 3552-2018)5.1

依据《中华人民共和国海洋环境保护法》第七十三条第一款第(二)项及第二款的规定,给予相应罚款。
《中华人民共和国海洋环境保护法》
第七十三条
违反本法有关规定,有下列行为之一的,由依照本法规定行使海洋环境监督管理权的部门责令停止违法行为、限期改正或者责令采取限制生产、停产整治等措施,并处以罚款;拒不改正的,依法作出处罚决定的部门可以自责令改正之日的次日起,按照原罚款数额按日连续处罚;情节严重的,报经有批准权的人民政府批准,责令停业、关闭:
(一)向海域排放本法禁止排放的污染物或者其他物质的;
(二)不按照本法规定向海洋排放污染物,或者超过标准、总量控制指标排放污染物的;
(三)未取得海洋倾倒许可证,向海洋倾倒废弃物的;
(四)因发生事故或者其他突发性事件,造成海洋环境污染事故,不立即采取处理措施的。
有前款第(一)、(三)项行为之一的,处三万元以上二十万元以下的罚款;有前款第(二)、(四)项行为之一的,处二万元以上十万元以下的罚款。
生活污水未经处理直排入海有以下危害:
清洁水域的建设需要港航企业和主管部门的共同努力
一是建立健全公司防污染管理制度。督促公司严格按照《中华人民共和国航运公司安全预防污染管理规定》,结合自身实际合理编写公司体系文件,建立健全公司防污染相关的外来文件收集、船舶污染物处理、船舶防污设备维护保养、船员防污染操作培训、船舶防污染应急反应程序等制度,并通过体系审核的方式,核查公司体系运行有效性。
二是加强船检质量监督检查。海事部门应加强船检质量监督检查,把船检质量监管管理有效融入到船舶日常安全检查中,深入落实《船舶检验管理规定》等规定,如日常检查中发现船舶设备存在重大安全、防污染隐患情况,应及时向船检部门反馈。同时,海事部门将进一步提高执法人员船检质量监督检查意识和技能,切实履行好职责。
三是推进船舶污染物“船-港-城”协同共治。海事、交通港航、生态环境、综合执法等部门加强执法联动,加强船舶污染物排放转移处置联单制度运行的日常管理,推进联单电子化运行,保障船舶污染物接收转运处置工作实现闭环管理。
本文来源:温州海事,转载请注明出处,版权归原出处所有(无法查证版权的或未注明出处的均来源于网络搜集),如有侵权请及时联系删除。转载内容只以信息传播为目的,仅供参考。